С момента появления микроконтроллера RP2040 и отладочной платы Raspberry Pico я ожидал, что рано или поздно кто-нибудь из радиолюбителей реализует простой SDR приемник на базе этого микроконтроллера. И вот, совсем недавно наткнулся на очень интересный проект от английского радиолюбителя Джона Доусона 2E0GXA под названием PicoRX.
Описание
Диапазон приема: 0-30МГц
Полоса панорамы: 250 кГц
Виды модуляции: CW/SSB/AM/FM
Дисплей: OLED 0.96 или TFT ILI9341
Выход: на наушники или внешний динамик
Ток потребления: <50 мА
Проект довольно подробно описан автором в цикле из четырех статей на его сайте. В русскоязычном сегменте Интернета не удалось найти каких-то обзоров или описания, поэтому постараюсь восполнить этот пробел.
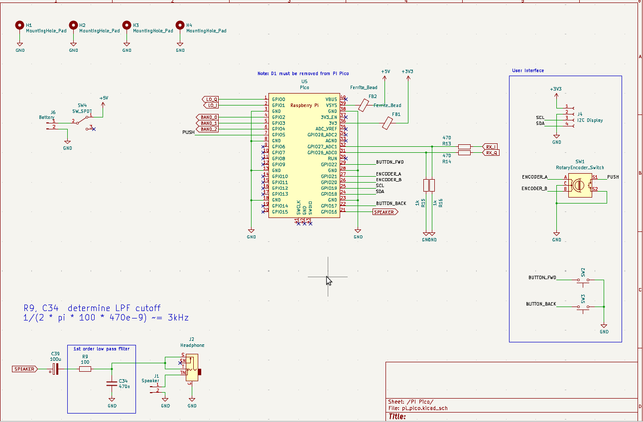
Схема приемника максимально простая. За формирования опорного сигнала, выдачу звука, управление и связь c компьютером отвечает микроконтроллер RP2040. Естественно, и вся «математика» по демодуляции происходит в нем.
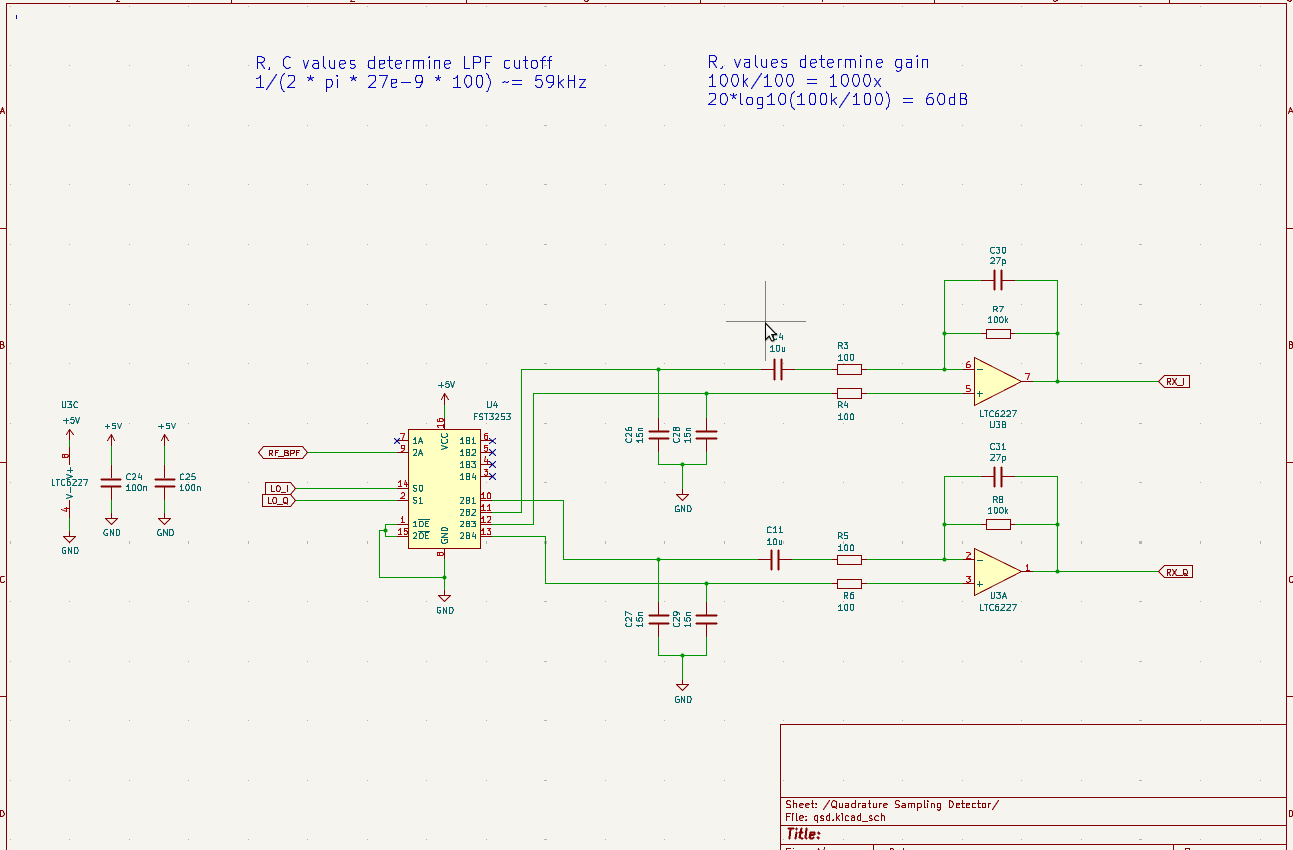
Смеситель построен по популярной для простых конструкций схеме квадратурного сэмплирующего детектора Тэйло (QSD), названной по имени радиолюбителя, впервые предложившего такую схему Дэна Тейло N7VE.
Использованы микросхемы FST3253 (или 74CBTLV3253) и ОУ на LTC6227. Сразу отмечу, что операционный усилитель, рекомендованный в схеме, довольно дорогой и трудно доступный, поэтому эту микросхему можно заменить на одну их списка более простых (от себя добавляю, что хорошо работает также NE5532):
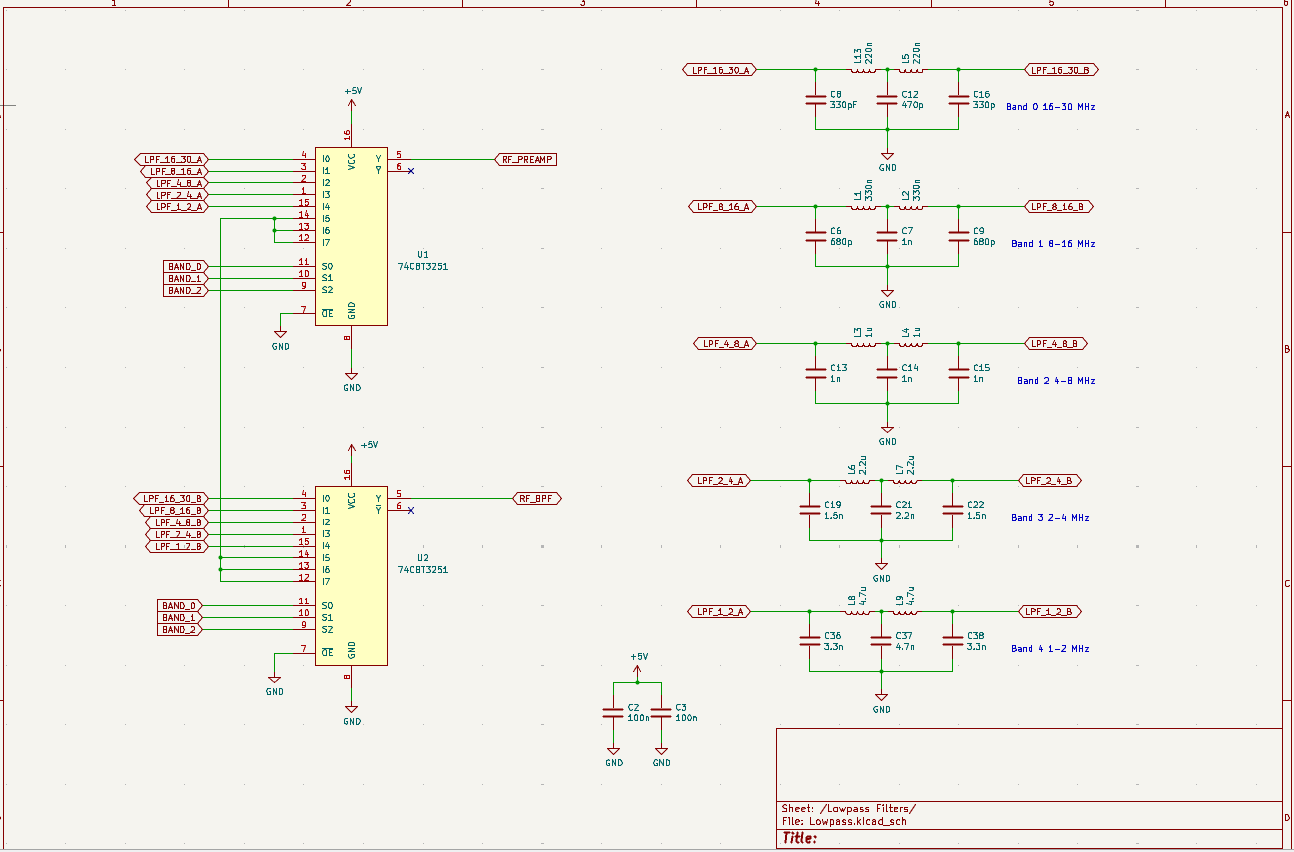
Помимо этого, в схеме присутствуют ДПФ на дискретных элементах. По-хорошему, заводские дроссели стоило заменить на катушки на кольцах, но автор посчитал что и этого будет достаточно.
В ДПФ применены микросхемы SN74CBT3251 для коммутации диапазонов. Это довольно интересное решение, которое позволяет обойтись без реле при переключении фильтров.
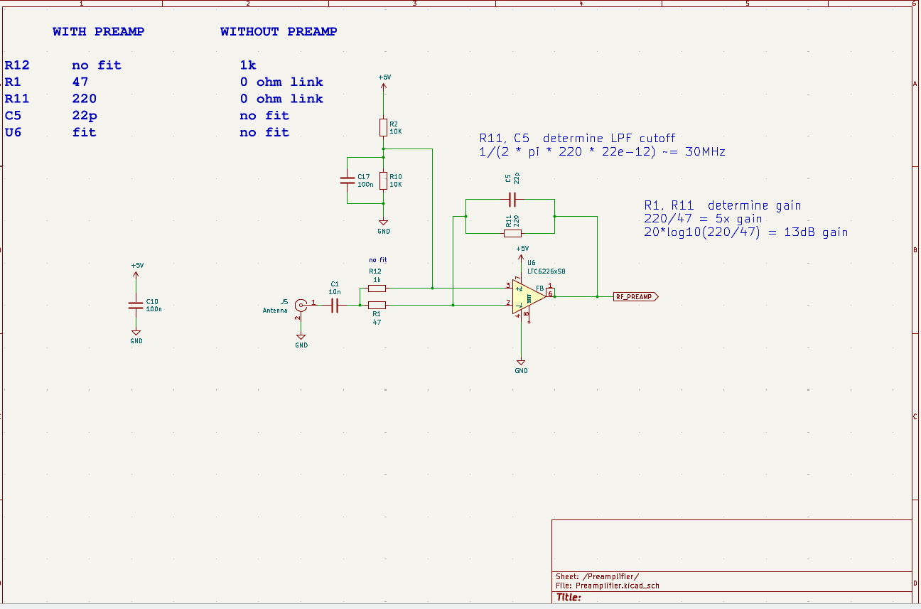
На входе применика установлен малошумящий усилитель на микросхеме LTC6226.
В проекте не используется никаких внешних DDS или генераторов частот. Всё необходимое генерирует сам микроконтроллер!
Полную схему, а также все необходимые файлы для производства или модификации можно найти на GitHub странице проекта.
Подключение к компьютеру
Одной из самых интересных особенностей этого приемника является возможность подключить его к ПК всего одним USB кабелем. Микроконтроллер самостоятельно эмулирует виртуальный com-порт, а также звуковое устройство, через которое подается звук на ПК. А через виртуальный com-порт осуществляется связь по протоколу CAT стандарта Kenwood. Таким образом, мы имеем полноценный цифровой приемник, подключаемый только одним USB шнурком.
Окно настроек WSJT-X (или JTDX) выглядит так:
В итоге, можно убрать все внешние кнопки управления, энкодер и дисплей, оставив только вход антенны и USB (в том числе и для питания). Получится очень простой и дешевый приемник для цифровых видов связи. Например, для WSPR сети, про которую я писал ранее.
Все электронные компоненты для повторения конструкции мне удалось найти в ДКО Электрнощик и Чип-и-Дипе. При повторении конструкции обратите внимание на корпуса микросхем, так как существует несколько вариантов в различном исполнении. Я промахнулся с одним из ОУ, поэтому пришлось напаивать его навесным монтажом. Печатная плата доступна в github репозитории, для модификации понадобятся знания программы KiCad.
Заключение
На мой взгляд контсрукция применика получилась простой и легко повторяемой, автор проделал огромную работу в части прогрммирования RP2040 и использования всех его особенностей. Помимо этого, статьи про работу применика с его сайта можно изучать как учебные материалы по теме SDR приема. Если кто-то заинтересуется повторением, у меня осталось несколько оригинальных печатных плат PicoRX SDR, пишите в Телеграм.
P.S.: Небольшое видео от автора проекта о том, как максимально быстро и с минимумом усилий собрать упрощенную версию приемника на макетной плате:











