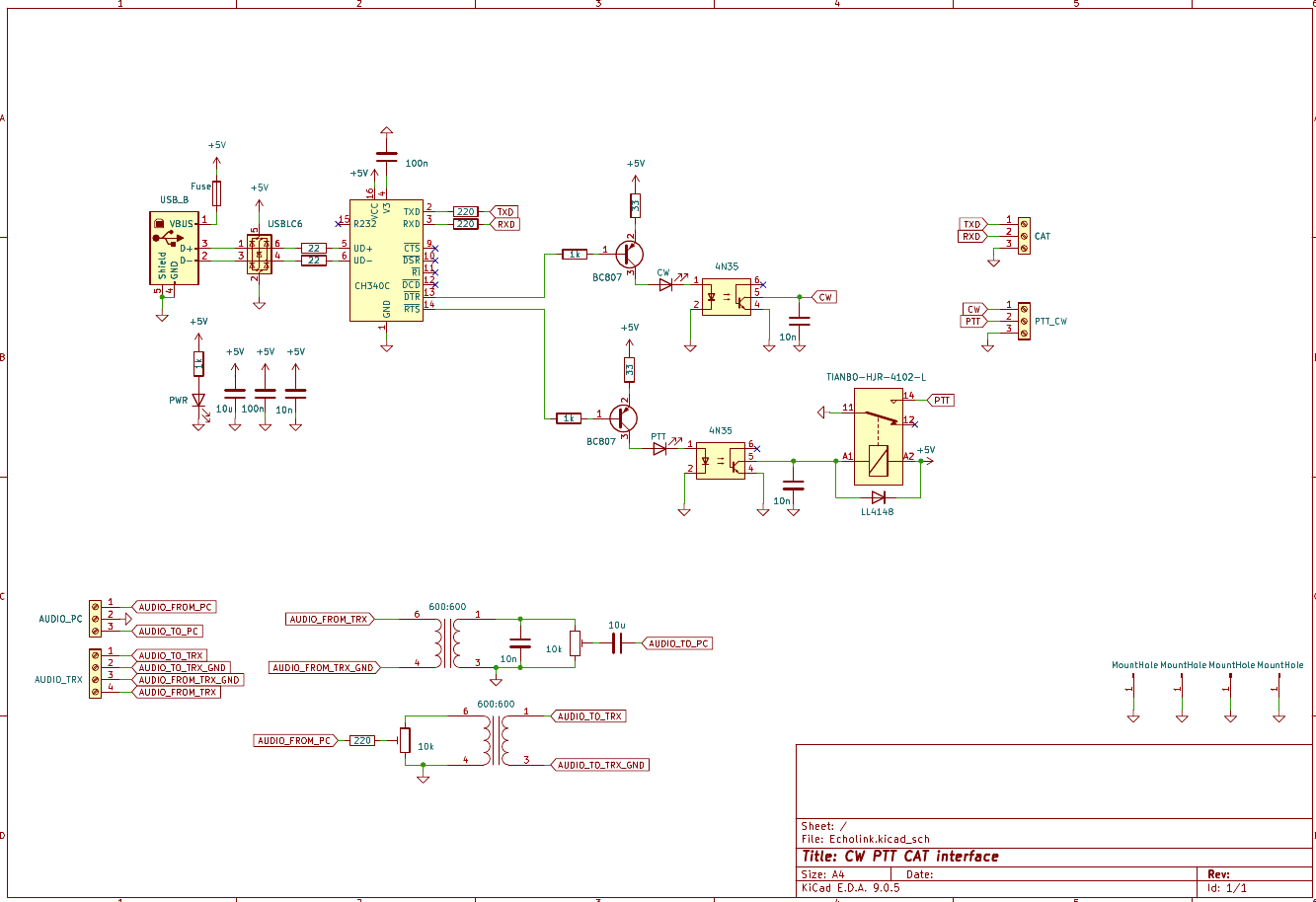
Немного переработал схему простого интерфейса для CW и цифровых видов связи. Получилась более компактная и удобная конструкция, в которую теперь добавлен еще и CAT интерфейс, подходящий под разные типы трансиверов.
Схема по-прежнему основана на USB-TTL преобразователе CH340C. Сигналы DTR и RTS управляют формирование CW и PTT. Цепь PTT теперь дополнена реле, которое срабатывает при активации вывода RTS.
Часть схемы, связанная с аудио, осталась без изменений — вход и выход звука развязаны разделительными трансформаторами (земли тоже изолированы).
Так как микросхема CH340 — это полноценный USB-UART преобразователь, на плате появились контакты RX и TX для подключения CAT к трансиверу. Например, трансиверы Icom могут подключаться к этой плате напрямую через разъем REMOTE (RX и TX в данном случае соединяются вместе).
Разъемы подключения звука разнесены на разные стороны платы:
TO_PC — подключается к линейному (микрофонному) входу компьютера
FROM_PC — подключается к выходу звука (динамики) компьютера
GND — общая земля
FROM_TRX и GND_FROM — выход звука из трансивера
TO_TRX и GND_TO — вход звука в трансивере
Если в трансивере общая земля для входа и выхода звука, то нужно соединить вместе контакты GND_FROM, GND_TO и общую землю трансивера.
Размеры платы: 80*45 мм
Разъем подключения: USB Type-B
DTR сигнал: CW
RTS сигнал: PTT
USB драйвер для CH340
Gerber-файлы печатной платы
Проект платы на GitHub
Один из вариантов исполнения в корпусе (80*50*20 мм):






hello Anton
how are you doing?
i have an old pre amp made by you, i bought it via ebay…10/12 years ago
lna ad8129
i open it…and i couldnt find the transformer for a flag antenna inside…
i did see some pictures on the internet with the same box, but inside there is a diferent board and those have the impedance transformer for a flag antenna…
should i use the transfromer with this old model?
thank
marcelo pp5bk
Hello Marcelo.
AD8129 already has hi impedance input so you don’t need any transformers.
«CAT CW PTT AUDIO интерфейс» Получил довольно быстро. Работает хорошо.
Удобная штука и без помех от ПК. Спасибо! 73 RA7Z.